taptap点点网站-(中国)手机网站
集团网站|
简体
|
繁體
|EN
首页
关于taptap点点网站-(中国)手机网站
taptap点点网站-(中国)手机网站简介
建设历程
谋划规模
组织机构
新闻中心
新闻信息
中广核动态
行业资讯
业绩展示
运营业绩
企业文化
文化理念
核电科普
EPR核电手艺
核电科普
信息果真
果真目录
基本信息
主要事项
社会责任
核清静信息果真
联系taptap点点网站-(中国)手机网站
加入我们
信息通告
首页
>
核清静信息果真
>
核清静信息果真
>
信息通告
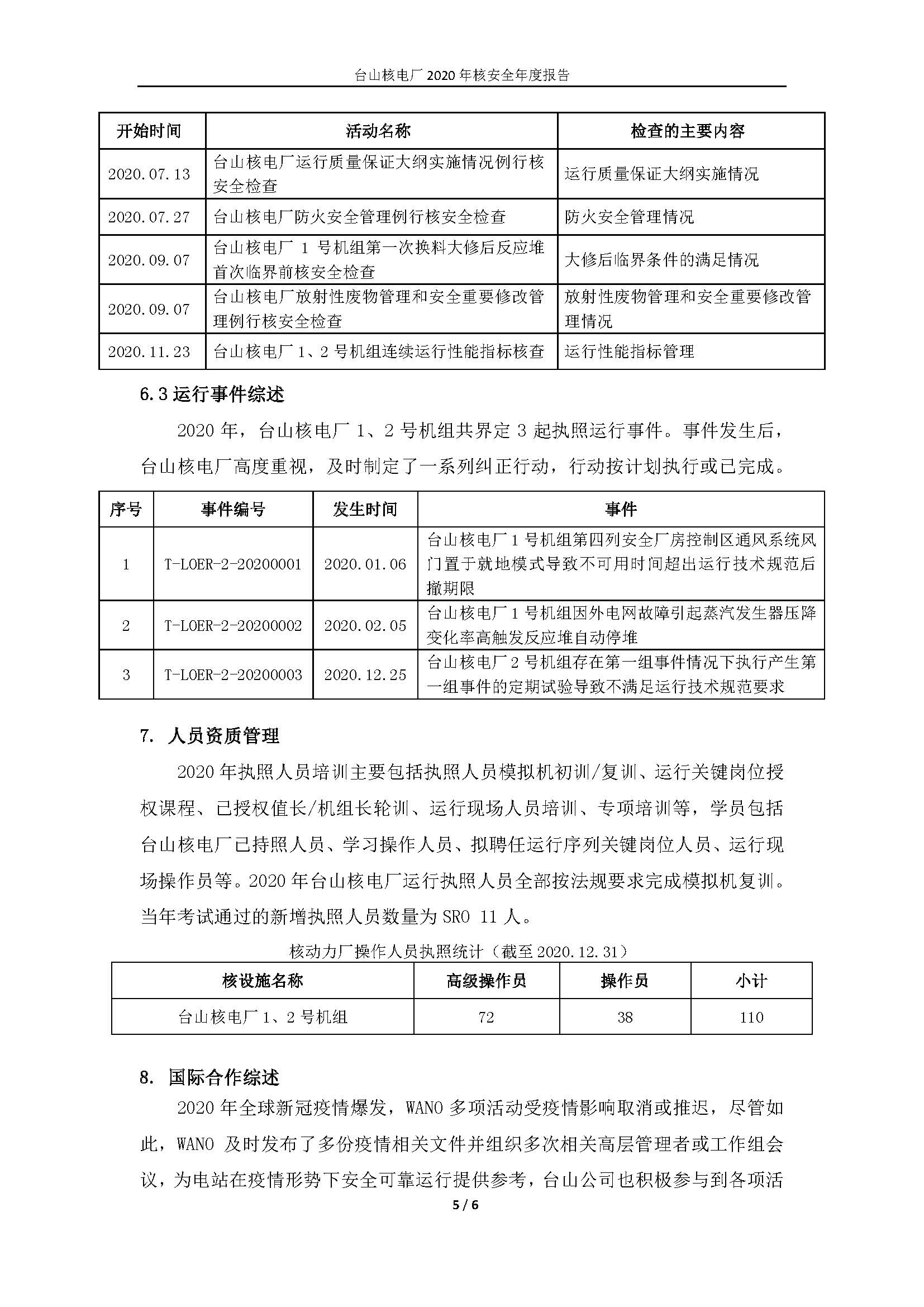
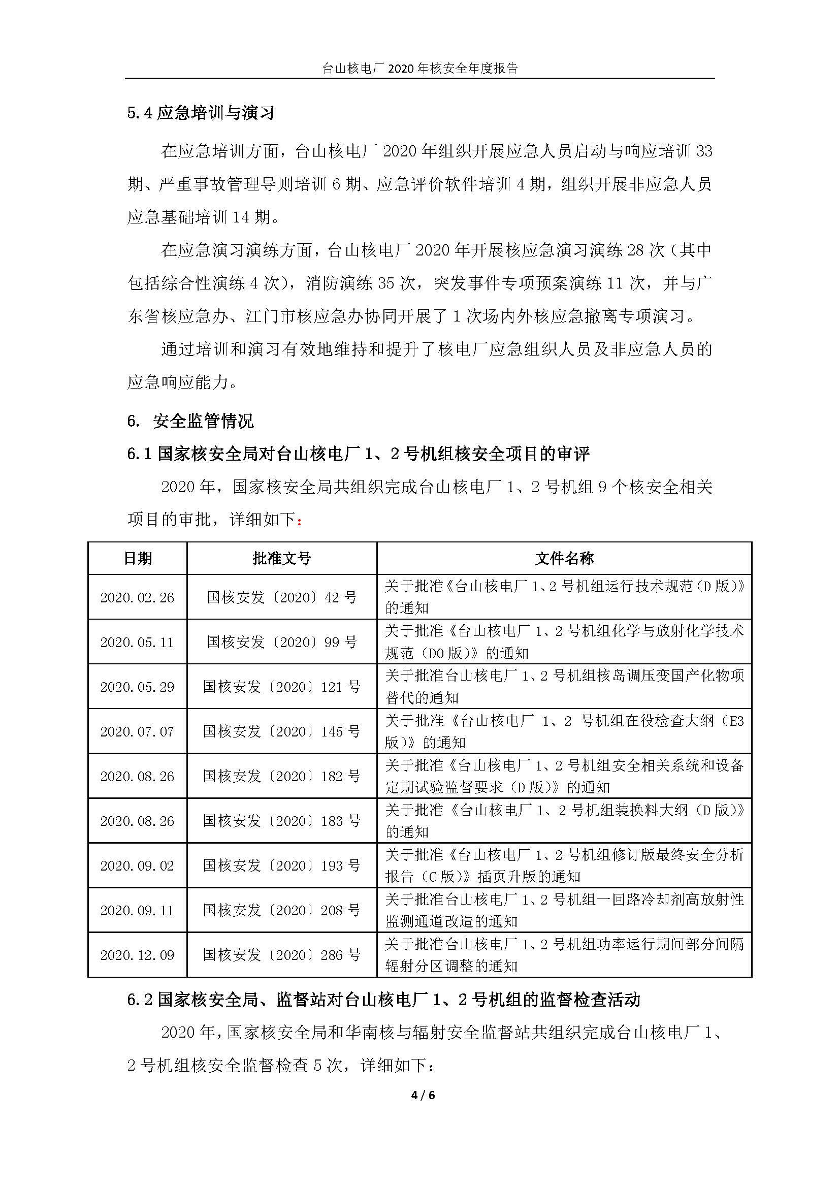
taptap点点网站-(中国)手机网站厂2020年核清静年度报告
发稿时间:
2021-03-31 14:48
【
大
中
小
】
最新新闻
more
taptap点点网站-(中国)手机网站厂2021年度核清静年度报告
[2022-03-31]
taptap点点网站-(中国)手机网站厂2020年核清静年度报告
[2021-03-31]
核清静允许证及情形影响评价批复
[2020-09-24]
?
善用自然的能量
广东省台山市赤溪镇taptap点点网站-(中国)手机网站基地
官方微信
监察举报
联系taptap点点网站-(中国)手机网站
|
网站地图
|
手艺支持:信息手艺中心
Copyright ? 2015 taptap点点网站-(中国)手机网站 All rights reserved
粤ICP备08132407号-23
【网站地图】
【sitemap】